専業チーム

 技術・スキルレベルの向上 Technology

AVEXの組立工員はすべて電子・機械関係の有資格者で工業配線、電気機械統合の国家資格を取得しております。会社内部では人事システムの導入及び教育センターの設立による社員のスキルが継続的に向上することが可能で、顧客の品質要求を満たします。

         

 プログラム設計 Program
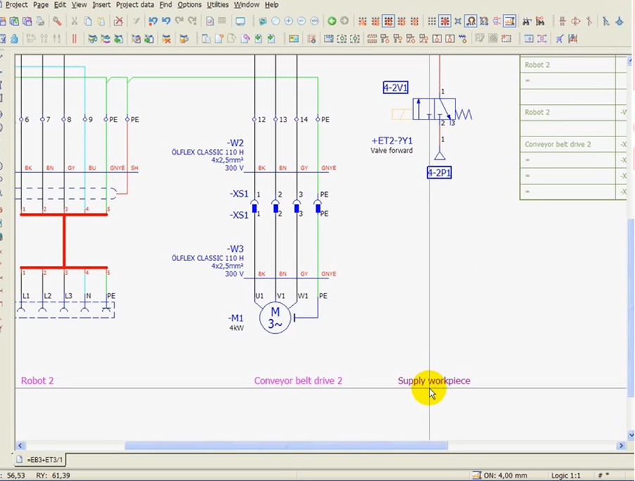
インダストリー4.0、IOTなどの新しいコンセプトも工作機械に良い影響を与え、さらに機械の機能を大幅に改善させます。弊社もお客様のニーズを応えるための品質向上、知識や製品の革新を続けております。弊社のエンジニアは全員、電気設計ソフトウェア(Eplan)を使いこなせており、詳細な回路図、レイアウト、配線図、部品表をお客様に提供し、メンテナンスも楽になります。定期的な教育訓練の提供に加えて、外部研修やセミナーへの参加を計画し、最新の知識を取り入れます。過去の知識を参考にしながら、最適な解決策を提供します。このような持続的な学習と情報の更新の取り組みにより、技術と専門知識の分野でリーダーシップを発揮し、お客様に最先端の技術とサービスを提供することが可能となっています。

    

  マッチングプレート panel

CNC旋盤、ガントリーマシンセンター、CNC研削盤などの金属加工分野における工作機械の配電盤について、私たちはハードウエアの開発からソフトウェアの作成まで、厳格な設計プロセスとプロフェッショナルチームで対応します。それに、

弊社は欧米、日本の有名な電機メーカーの代理店として活動しており、技術サポートを提供しています。高品質な製品を提供するために、施工時には標準作業手順書に基づいて作業を行います。また、施工法も標準化が要求されます。例えば、配線の束ね方、電線の通過口整理方法、ケーブルダクトの取り付けなど、すべての作業手法が統一されるようになっています。    

           


    

 経験 Experience

電気機器における豊富な知識を持つ弊社の設計チームは、回路の設計、部品の選び、組立から試験の段階まで各種の国際安全規格に対応できます、例えばENIEC、UL、SEMI、JIS等の規範。お客様のご要望に応じる機械や設備の電気設計は安全規格や認証にも適合します。


           

 トレンドTrend

AVEXは半導体、パネルディスプレイ、産業機械、工作機械などの分野において豊かな実績を持ち、品質システムは台湾国内、日本、欧米などの大手メーカーに認められております。

弊社の工程設計チームは、お客様の要求に応じてSCADA、HMI、PLC、MOTIONなどのソフトウェアを開発、提供することが可能です。また、IOTやAIなどの関連ソリューションを提供し、お客様がITとOTの通信の障壁を乗り越える為だけでなく、スマート機械やインダストリー4.0などの未来のトレンドに向けて進むお手伝いをします。